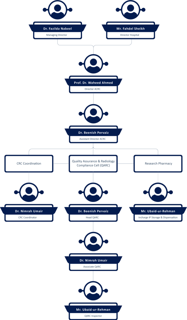
OUR CORE TEAM

Team

Dr. Fazilda Nabeel

PHD

Managing Director

Mr. Fahdel Sheikh

MSc Health Services & Hospital Management

Director Hospitals

Dr. Afsheen Memon

Mbbs, Assistant Professor, Physiology

IRB Secretary

Prof. Dr. Waheed Ahmad

MBBS, FCPS

Director Clinical Research

Dr Beenish Pervaiz

Pharm-D

Assistant Director

Dr Nimrah Umair

Bds

Clinical Research Coordinator

Dr Ubaid-Ur-Rehman

Pharm-D

CRC Pharmacist

Dr Ahsan Zafar

Pharm-D

CRC  Pharmacist

Quality Assurance & Regulatory Compliance

Dr Beenish Pervaiz

QARC Head

Dr. Nimrah Umair

QARC Associate